Instance Verification Kit (IVK)

spin lock @ [3982+55+/linux-3.19-rc1/drivers/staging/lustre/lustre/libcfs/linux/linux-tracefile.c]
Instance Signature: tcd_lock

The Matching Pair Graph:


Function Name
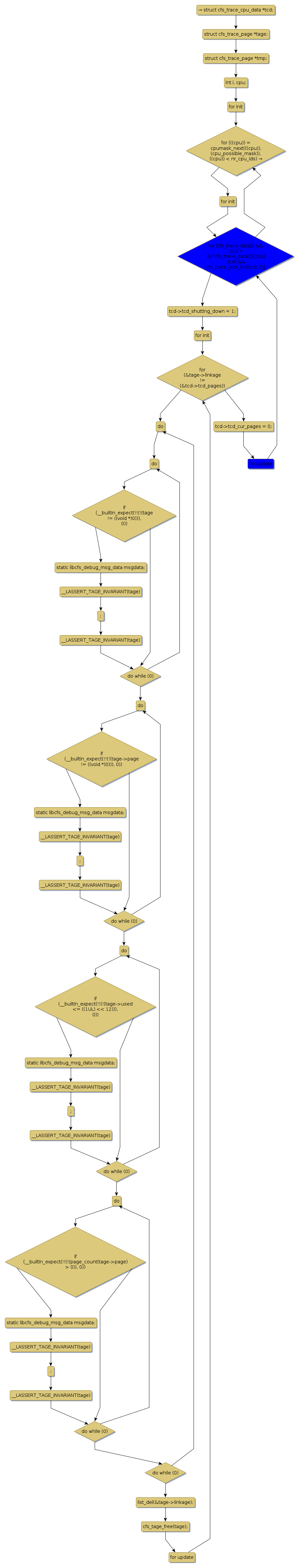
Control Flow Graph (CFG)
Events Flow Graph (EFG)
Source Correspondence
cfs_trace_get_tcd [9416+17+/linux-3.19-rc1/drivers/staging/lustre/lustre/libcfs/tracefile.h]
cfs_trace_lock_tcd [3828+18+/linux-3.19-rc1/drivers/staging/lustre/lustre/libcfs/linux/linux-tracefile.c]
cfs_trace_put_tcd [9604+17+/linux-3.19-rc1/drivers/staging/lustre/lustre/libcfs/tracefile.h]
cfs_trace_unlock_tcd [4235+20+/linux-3.19-rc1/drivers/staging/lustre/lustre/libcfs/linux/linux-tracefile.c]
collect_pages_on_all_cpus [13348+25+/linux-3.19-rc1/drivers/staging/lustre/lustre/libcfs/tracefile.c]
libcfs_debug_vmsg2 [6651+18+/linux-3.19-rc1/drivers/staging/lustre/lustre/libcfs/tracefile.c]
put_pages_back_on_all_cpus [14017+26+/linux-3.19-rc1/drivers/staging/lustre/lustre/libcfs/tracefile.c]
put_pages_on_daemon_list [15839+24+/linux-3.19-rc1/drivers/staging/lustre/lustre/libcfs/tracefile.c]
trace_cleanup_on_all_cpus [27741+25+/linux-3.19-rc1/drivers/staging/lustre/lustre/libcfs/tracefile.c]